首页
新闻动态
协会资讯
政策要闻
政策法规
职业教育
职教概况
项目建设
学生风采
创业创新
职教活动周
继续教育
继教概况
高校继续教育
社区教育
老年教育
项目建设
科研园地
科研工作
成果推广
协会之窗
协会简介
规章制度
组织架构
会员单位
国际交流
交流动态
项目展演
招考动态
招生动态
考试信息
当前位置:
首页
协会通知
文章详情
协会通知
成果展示
继续教育
通知公告
政策法规
协会通知
职业教育
科研园地
协会之窗
国际交流
书记校长说
校企互动
招考动态
最新资讯
德清职业中专男篮队荣获湖州市中学生篮球赛一等奖
赋能村镇社区学员技能提升
同心护舍·共建平安
银发舞动太极韵,老有所学乐融融
巧剪“生命之树”映台历
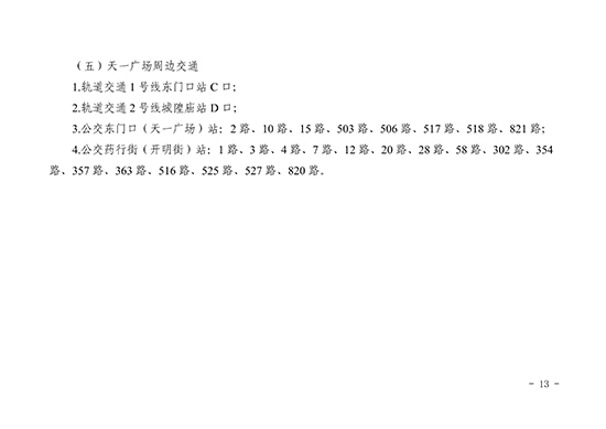
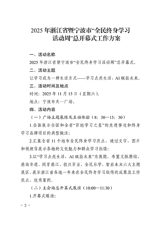
浙江省教育厅办公室关于印发《2025年浙江省暨宁波市“全民终身学习活动周”总开幕式工作方案》的通知
时间:2025-11-02
来源:浙江省成人教育与职业教育协会主办
附件:
浙江省教育厅办公室关于印发《2025年浙江省暨宁波市“全民终身学习活动周”总开幕式工作方案》的通知.pdf
上一篇:
关于召开省成职教协会社区教育分会2025年理事会暨学术年会的通知
下一篇:
没有了
map